2019年中國北京世界園藝博覽會閉幕式10月9日晚在北京舉行。國務院總理李克強出席閉幕式并致辭。李克強指出,我們將加快轉變發展方式,持續推動綠色發展,優化經濟結構,加快培育新動能,大力發展節能環保產業和循環經濟,倡導綠色低碳消費。據悉,節能環保產業是國家戰略性新興產業,近幾年,節能環保產業發展迅猛。
節能環保產業的定義及分類
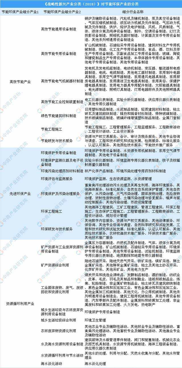
節能環保產業是指為節約能源資源、發展循環經濟、保護環境提供技術基礎和裝備保障的產業,主要包括節能產業、資源循環利用產業和環保裝備產業,涉及節能環保技術與裝備、節能產品和服務等?!?/span>“十三五”節能環保產業發展規劃》,提出發展節能環保產業,加強大氣、水、土壤等污染防治工作。同時提出,到2020年,節能環保產業成為國民經濟的一大支柱產業。在國家統計局2018年最新下發的《戰略性新興產業分類》對戰略新興產業的界定中,節能環保產業包含了高效節能、先進環保、資源循環利用三個細分產業,涉及23個細分行業。

資料來源:國家統計局、中商產業研究院整理
政策驅動節能環保產業發展
節能環保產業是一個應時代需求而生的新興產業,幾乎滲透于經濟活動的所有領域,它以有效緩解我國經濟社會發展所面臨的資源、環境瓶頸制約為目標,力促產業結構升級和經濟發展方式轉變。自2013年國家相關部門出臺了一系列政策,鼓勵節能環保產業發展。2016年《“十三五”節能環保產業發展規劃》明確提出了主要目標,到2020年,節能環保產業快速發展、質量效益顯著提升,高效節能環保產品市場占有率明顯提高,一批關鍵核心技術取得突破,有利于節能環保產業發展的制度政策體系基本形成,節能環保產業成為國民經濟的一大支柱產業。2017年10月,工信部發文,加快推進環保裝備制造業發展。2018年,國家統計局將節能環保產業定義為戰略新興產業。

資料來源:中商產業研究院整理
節能環保財政支出增加
隨著中國經濟的持續快速發展,城市進程和工業化進程的不斷增加,環境污染日益嚴重,國家對環保的重視程度也越來越高。綠水青山就是金山銀山,國家出臺了鼓勵政策,同時加大了環保財政支出,2018年我國環保節能支持6353億元,同比增長13%。值得注意的是,環保行業財政支出占GDP比重提升,2018年環保行業財政支出占當年GDP比重0.7%。

數據來源:中商產業研究院大數據庫
節能環保產業產值增加
近年來,受國家加快推動生態文明建設、多個循環經濟領域示范試點創建實施以及社會公眾節能環保意識提高等多因素推動,中國節能環保產業快速增長,總產值從2012年的約3萬億元增長至2015年的約4.5萬億元。2017年節能環保產業產值5.8萬億,2018年突破7萬億元。隨著環保稅、排污許可制等政策法規的不斷加碼,我國節能環保產業市場空間未來還將持續擴大。預計2020年節能環保產業產值有望突破10萬億元。

數據來源:中商產業研究院整理
節能環保產業存在五大問題
我國大力推進節能減排,發展循環經濟,建設資源節約型環境友好型社會,為節能環保產業發展創造了巨大需求,節能環保產業得到較快發展,但總體上看,發展水平還比較低,與需求相比還有較大差距。主要存在以下問題:
一是創新能力不強。以企業為主體的節能環保技術創新體系不完善,產學研結合不夠緊密,技術開發投入不足。一些核心技術尚未完全掌握,部分關鍵設備仍需要進口,一些已能自主生產的節能環保設備性能和效率有待提高。
二是結構不合理。企業規模普遍偏小,產業集中度低,龍頭骨干企業帶動作用有待進一步提高。節能環保設備成套化、系列化、標準化水平低,產品技術含量和附加值不高,國際品牌產品少。
三是市場不規范。地方保護、行業壟斷、低價低質惡性競爭現象嚴重;污染治理設施重建設、輕管理,運行效率低;市場監管不到位,一些國家明令淘汰的高耗能、高污染設備仍在使用。
四是政策機制不完善。節能環保法規和標準體系不健全,資源性產品價格改革和環保收費政策尚未到位,財稅和金融政策有待進一步完善,企業融資困難,生產者責任延伸制尚未建立。
五是服務體系不健全。合同能源管理、環?;A設施和火電廠煙氣脫硫特許經營等市場化服務模式有待完善;再生資源和垃圾分類回收體系不健全;節能環保產業公共服務平臺尚待建立和完善。
節能環保產業發展前景
中國正處于經濟社會發展的戰略轉型期和全面建設小康社會的關鍵時期,工業化城鎮化加速發展,面臨著日趨緊迫的人口、資源、環境壓力,現有經濟發展方式、經濟結構狀況的局限性使資源環境矛盾越來越突出。面對資源和環境的巨大壓力,節能環保勢在必行。節能環保產業的發展,最終依賴于政策的強行推動。黨和政府出臺政策鼓勵節能環保產業發展。政策的推動下,潛在的節能環保需求將變為真實存在的巨大市場空間,吸引各種資本和企業的匯聚,拉動新的就業需求。當節能環保產業發展到一定規模時,必將實現社會效益和經濟效益的雙贏。從產業結構來看,隨著產業規模進一步擴張,節能環保裝備制造業仍會占有很大比重,節能環保服務業所占比重將進一步增加。